2019年台州市黄岩区东城街道中心小学一年级新生招生公告
- 2020-04-30 16:29:00
- 小学入学信息发布 原创
- 11347
一、招生对象
年满6周岁(2013年8月31日及以前出生)的适龄儿童。
二、东城小学学区划分
九峰社区、海棠社区、白杨(王东)社区、嘉盛社区、红三村、红四村
三、报名方式
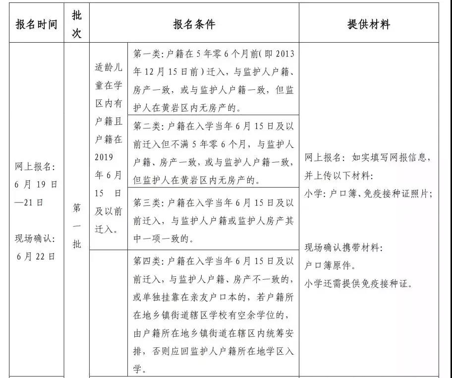
1.第一批次(户籍生):网上报名+现场确认
其它批次:现场报名
温馨提示:为简化入学手续,今年开始试行小学入学网上报名,因系统原因,今年暂在小学第一批次(户籍生批次)招生时实行网上报名,其它批次招生今年仍采取现场报名方式。
监护人不熟悉网报办法的,或无网报条件的,可在手机端报名和现场确认时间段内,到招生学校由负责招生人员指导进行网报。
2.第一批次(户籍生)网上报名的流程与方法
步骤一:手机端报名(6月19日8:00-6月21日12:00);
手机端报名方法:关注“黄岩微教育”或“hyeduwx”公众号,也可扫描以下二维码关注,进入“新生报名”专栏,按要求填写相关信息,拍摄并上传相关材料。
步骤二:现场确认录取(6月22日8:00-17:00);
现场确认录取方法:携带户口簿原件到报名学校现场确认后录取。
3.其它批次现场报名流程与方法
符合相关批次招生条件的,在规定时间内携相关材料原件、复印件到有关学校报名,相关材料经各部门审核反馈后根据学位空缺情况录取。(时间安排及材料要求见义务教育学校招生安排)
四、招生各批次安排



温馨提示
1.招生时,前一批次招生后,若学校有学位空余,再启动下一批次招生;若无学位空余,不再启动下一批次招生。
2.每一批次如果报名人数超过招生计划数时,均按证件登记(或户籍迁移)时间的先后顺序录取,长者优先。其中凡涉及比对房产证、工商执照、职工养老保险时间的,登记房产证的时间均乘以3,然后按日计算。
3.第三批次未被录取的适龄儿童,由区教育局就近分流到有空余学位的公办义务教育学校。若监护人不服从分流的,则适龄儿童回户籍地学区学校入学。
五、材料要求
1.户籍
指适龄儿童(少年)的户籍。《户口簿》复印件包括地址页、儿童本人及父母常住人口登记卡。
2.房产
房产证或不动产权证必须是监护人全产权(即所有权人和共有权人只能包括监护人及其配偶、入学儿童及其兄弟姊妹),面积在30平方米以上且为住宅性质,《房屋所有权证》或《不动产权证》复印件包括“房屋产权人、房屋地址”两项内容。
3.务工
职工养老保险、劳动合同必须在2018年8月31日前办理并延续到报名时方才有效,在此期间,职工养老保险不能不同学区间企业互转。职工养老保险投保单位必须与用工合同中的工作单位一致。
若属于劳务派遣员工的需提供劳务派遣单位的派遣证明和接收单位的接收证明。
4.经商
营业执照、税务登记证必须在2018年8月31日前办理并延续到报名时有效。营业执照和税务登记证注册信息须一致。实行证照合一制度后办理的工商执照无需提供税务登记证。
5.提供证明材料时须签订《入学申请书面材料真实性承诺书》。
六、招生时间
上午:8:00—11:00
下午:1:30—4:00
七、咨询电话
区教育局:84121151
东城街道办事处 :89175068
东城街道中心小学: 89160002
▌ 幼升小家长交流群
望子成龙,望女成凤,是每一位家长的期望!为了帮助幼小衔接段的家长正确了解幼升小政策动向、提供幼升小资源分享,增强同一地区(城市)家长间的交流,我们建立了幼升小家长交流群!
台州市幼升小家长交流群已经建立
抱团取暖的时候来了
扫下方二维码即可加入
↓↓↓

(台州市幼升小家长交流群)
【入群须知】
1.入群请先自行修改群名片,格式为:所属区域-入学年份-昵称,如:东城-2019-轩妈。
2.欢迎大家积极参与群内讨论,实现群信息共享,交流学习生活经验的目的,对群内的积极人员,我们也会有相关奖励哦!
3.群内长期不发言的、不按规定修改群名片的家长将定时被清理出群。
▋ 幼小衔接资源
扫描下方二维码
关注智慧山微信公众号(ID:zhihuishan2013)

在公众号对话框中回复如下关键字,您可以:
1、查生字动态笔顺、结构、组词、读音、解释:


2、回复【幼小衔接】,免费获取幼升小试题精选、入学面试真题、幼升小汉语拼音资料等资源。


3、回复【数字】,可查看阿拉伯数字(0-10)书写笔顺;回复【字母】可查看26个英语字母书写顺序及发音。
4、回复【小学语文】、【小学数学】、【小学英语】可在线预习、复习所学教材。
5、回复【看图说话】或【看图写话】,帮助低年级孩子提升看图写话能力。
6、回复【弟子规】、【三字经】、【百家姓】、【千字文】、【唐诗三百首】,让孩子跟着音频一起在线诵读国学经典。
▋ 书籍推荐
幼升小推荐书目
书名
作者
出版社
《四五快读》系列
杨其铎
湖南科技
《101个神奇的实验》系列
安提亚·赛安
长江少年儿童
《语言表达·一日一练》
张丹
北京少年儿童
《我的日记系列》
高洪波等
中国少年儿童新闻
《揭秘海洋》
凯特·戴维斯、 科林·金(绘)、荣信文化(译)
未来
《看里面系列》
凯蒂•戴恩斯(文)、拉塞尔•泰特(图)
接力
《青蛙弗洛格的风云雨雪观察记》系列
贾尼斯·迪恩
中国青年
《火车出发了》
横沟英一
北京科学技术
《小牛顿问好探寻》系列
孙静(编)
长江
《日有所诵》(一年级)
薛瑞萍等(编)
广西师范大学
《落叶跳舞》
伊东宽(文/图)、蒲蒲兰(译)
21世纪
《要是你给老鼠吃饼干》
劳拉•努梅罗夫(著)、费利西娅•邦德(绘)
接力
《小巴掌童话》
张秋生
北京教育
《踢托踢托小红鞋》
金波
北京少年儿童
《阿利的红斗篷》
狄波拉(编绘)、张剑鸣(译)
少年儿童
《快乐小猪波波飞》系列
高洪波
中国少年儿童
《奇妙学校》系列
郑春华
少年儿童
《香草不是笨小孩》
秦文君
明天
《小猪唏哩呼噜》
孙幼军
春风文艺
《幼升小学前数学思维训练32讲》
摩比思维馆
人民邮电
《神奇校车》桥梁书版
乔安娜柯尔(著)、布鲁斯迪根(图)、施芳(译)
贵州人民
《蝴蝶▪豌豆花》
雷清漪(编)
陕西人民教育
《石头汤》
托尼▪罗斯(编/图)、杨玲玲 彭懿(译)
北京联合
《爱心树》
谢尔▪希尔福斯坦(著绘)
北京联合
《不一样的卡梅拉》
克利斯提昂·约里波瓦
二十一世纪
《猜猜我有多爱你》
麦克布雷尼(著)
明天
《克里克塔》
汤米▪温格尔
二十一世纪
《我爸爸》+《我妈妈》
安东尼▪布朗
河北教育
《母鸡萝丝去散步》
佩特·哈群斯
明天
《爷爷一定有办法》
菲比·吉尔曼
明天
《鸭子骑车记》
大卫▪香农
新星
《一园青菜成了精》
熊亮
天津人民
《月亮的味道》
麦克格雷涅茨
二十一世纪
《我的第1套百科全书:地球传奇》
迪士尼(著)、高彦(译)
人民邮电
《子儿,吐吐》
李瑾伦
明天
《小蛇散步》
伊东宽
北京联合
- 儿童故事
- 教育资源
- 小学语文
- 小学英语
- 小学数学
- 资源下载
- 专家讲座
- 智慧山微课
- 少儿英语
- 专项复习
- 各科教材
- 课外读物
- 育儿博客
- 书籍推荐
- 胎教音乐
- 经典儿歌
- Scratch编程
- 一年级新生
- 饮食健康
- 学龄前
- 儿童电影
- 成长故事
- 学习宝典
- 幼小衔接
- 古诗文
- 影视动画
- 科学小实验
- 精选课程
- 书法比赛专用
- 首页课程介绍
- 小学指南
- 智慧山活动
- 说明
- 家庭教育
- 晒饭—一早一晚
- 儿童编程
- 编程网站
- 智慧山图书馆
- 小升初
- 英语学习
- 智慧家庭教育